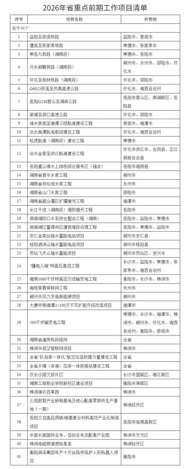
日前,省发改委公布2026年省重点建设项目和省重点前期工作项目名单。其中,省重点建设项目389个,省重点前期工作项目41个。
今年,湖南省持续开展“项目大谋划、谋划大项目”行动,抓好总投资2万亿元的389个省重点项目,包括152个基础设施项目、13个生态环保项目、20个社会民生项目、204个产业发展项目。
从名单看,湖南省属国企在交通、能源、水利、高端装备制造、钢铁有色石化等关键领域承担着重要建设任务。国资潇湘梳理了其中部分省属国企项目的最新进展:
高铁网络加速延伸。近日,长赣高铁控制性工程——大岭一号隧道正式启动进洞施工,标志着该项目隧道工程全工序机械化施工进入全面实施阶段;邵永高铁跨芦洪江特大桥连续梁顺利合龙,主体工程完成超90%;宜常高铁湖南段于2025年底正式开工,预计2029年底建成通车。三条高铁建成后,常德至宜昌的通行时间将缩至约1.5小时,长沙至赣州通行时间将缩至1.5小时,邵阳至永州仅需30分钟,有力填补区域交通空白。
高速公路扩容保畅。1月31日,G4京港澳高速耒阳大市至宜章(湘粤界)段北往南方向,历经292天全封闭改扩建施工后正式恢复通行。此次北往南方向右半幅通车后,将实行差异化通行管理:耒阳大市枢纽至宜章枢纽段采用两车道通行,宜章枢纽至湘粤界段采用三车道通行,沿线原有枢纽互通及收费站同步开放服务,全力满足春运通行需求。

图源:湖南高速公路
2月3日,零道高速建设迎来双重突破:全线最长隧道——紫金山2号隧道右洞顺利贯通,第六合同段梁板架设任务圆满完成,主体工程建设取得重大节点突破。据了解,零陵至道县高速公路建设工程项目计划于2026年底完工。该项目完工后,将形成呼北高速粤港澳大湾区支线,打通永州市向南接广西、广东通道。
航空枢纽能级跃升。1月26日,长沙机场改扩建工程启动投产飞行校验。该节点是长沙机场改扩建工程的关键进展,也意味着该机场即将迈入“三跑道”协同运行的新时代。作为湖南单体投资规模最大的基础设施项目,长沙机场改扩建工程正朝着2026年全面投运的目标奋力推进。

水运通道提档升级。湘江长沙至城陵矶一级航道扩容升级加快实施,目前,湘江长沙综合枢纽三线船闸建设主体基坑见底及地基处理施工圆满收官,项目正式进入大面积主体结构施工阶段,关键线路节点成效显著,上下闸首廊道浇筑全部完成,工程整体进度已完成55%。
水利安全筑牢屏障。2月2日,湖南省资水金塘冲水库工程建设取得重要进展,枢纽工程右岸6孔溢流坝第一仓垫层混凝土成功浇筑,标志着二期工程进入实质性施工阶段。根据施工计划,金塘冲水库枢纽工程右岸6孔溢流坝及其他挡水建筑物施工将在2026年底全部完成,首台机组具备并网发电条件,预计进度比原计划提前4个月。
能源保障多能互补。1月10日,湖南能源集团所属岳州2×100万千瓦燃煤发电工程2号机组主体安装工程正式启动,较原定计划提前60天。该项目年设计发电量90亿千瓦时,对优化电源结构、保障区域电力供应、推动能源绿色低碳转型具有重要意义。
其他方面,湖南建投集团领创数智中心大楼外立面幕墙工程已完成95%,西侧新增商业建筑底板浇筑、5个车道桩基施工同步收官。该项目定位为“一主一特”都市产业社区,集研发、办公、展示、商务功能于一体,全力打造全国一流企业总部基地。

湖南建投集团供图
产业发展项目是今年湖南重点建设的主力军,共计204个,超过项目总数的一半。湖南正聚焦“4×4”现代化产业体系,壮大13条重点产业链和“5+5”先进制造业集群。湖南国企在高端装备制造、钢铁有色石化等产业占据重要地位。
中联重科矿山机械、履带式起重机两大智能制造项目落地湘潭经开区。目前,企地紧密对接、协同发力,加速推进项目落地实施,正加紧进行工厂改扩建,并已在部分符合条件的区域实现零部件试生产,力争按计划尽快投入全面运营。
湘电股份中小型高速电机核心制造基地目前正稳步推进各项建设工作。基地基建改造工程全面收官,进入设备调试关键攻坚阶段,投产已进入倒计时。该制造基地聚焦于高精度、高转速电机的研发与量产,主要应用于航空、新能源及高端工业装备领域。
衡阳绿色盐碱基地建设以纯碱为核心,向上游拓展盐化工,向下游延伸至光伏玻璃、锂电钠电材料,未来五年有望吸引配套投资200亿元,助力湖南打造千亿级盐化产业集群。
湖南钢铁集团技术研究院破土动工,系统布局先进金属材料、双碳新能源、人工智能等前沿方向,打造企业“智慧高地”与“创新引擎”。旗下涟钢成功下线首批国产高磁感取向硅钢,打破国外垄断;湘钢精品高速线材生产线、新建小方坯连铸机相继投产;衡钢特大口径连轧管产业化项目加速推进,先进钢铁材料产品结构升级迈出坚实步伐。

